钱袋子认购享0折费率优惠
立即购买
广发基金
网站首页
|
我要开户
|
我要交易
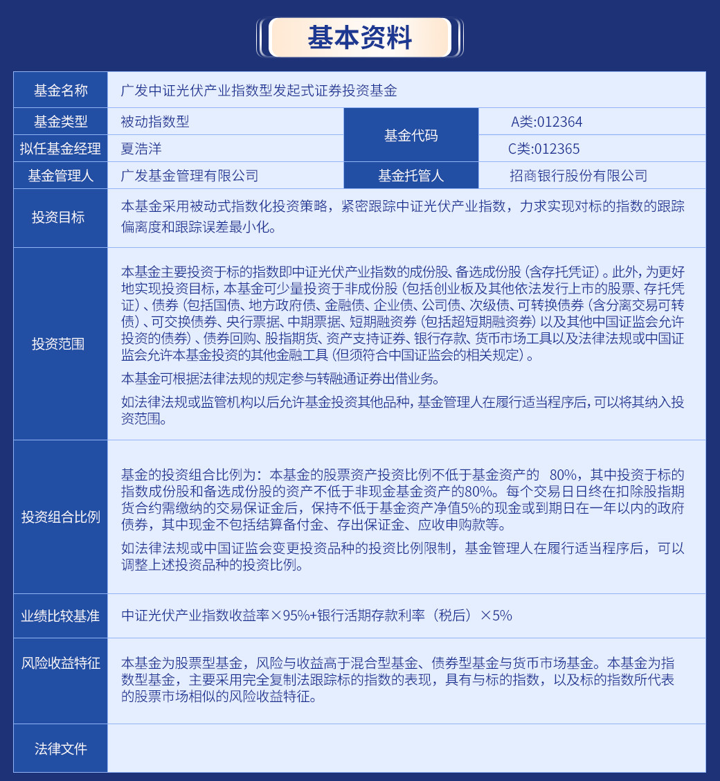
招募说明书>
基金合同>
发售公告>
托管协议>
提示性公告>