国泰君安七大团队解读政府工作报告看点及两会蕴含的投资机会
2020-06-01来源:国泰君安证券研究
本文转自:国泰君安证券研究(公众号ID: gtjaresearch)
原作者:国君研究产品中心 已获作者有条件授权
纵观历年两会,除了政府工作报告对投资者把握未来经济趋势和政策导向有着重要的指导作用外,相关的政策重点往往也孕藏着贯穿全年的投资机会。
尽管今年全国两会比往年都更迟,但重要程度有增无减。国泰君安七大研究团队分别从政府工作报告看点、对行业和市场的影响等不同角度,对两会进行了深度解读,我们将其中的核心观点整理成文,与君共享。
01
今年政府报告
八大看点
看点一:不设置经济增长目标
国泰君安宏观团队在今年3月的研究报告《全年目标基本无意义,须活企业、保就业》中曾提出,由于1-2月的经济增速大幅度低于预期,全年的经济增长目标已经无意义。
但不设经济增长目标,并不意味着不作为,而是要通过积极的财政政策和灵活的货币政策,实现就业保障和内需扩大。
▼ 2020年政府报告目标值
与2019年目标值、实际值对照

资料来源:新华网、国泰君安证券研究
看点二:隐含增长目标或在4%
如果我们从报告中提及的就业保障和财政赤字率做推算,今年隐含的增长目标或许在4%左右。
按照今年设置的就业目标——新增就业900万人(2019年为1100万人,实际完成1325万);调查失业率目标6.0%左右(2019年为5.5%左右,实际完成5.3%以下);城镇登记失业率5.50%(2019年为4.5%左右,实际完成3.62%)。
>>>为完成900万人的就业,必须有一定的经济增速作为保障。根据2019年单位GDP拉动就业220万人估算,如果今年要实现新增900万人的就业,对应的GDP增速或需达到4%以上。
按照2020年赤字率和财政赤字规模来计算——2020年,赤字率拟按3.6%以上安排;财政赤字规模比去年增加1万亿元。
>>>如果赤字率为3.6%,则对应的名义经济增速将要达到5.4%。考虑GDP平减指数或在1-2%之间,则实际GDP增速或需要在3.4-4.4%之间。
看点三:财政政策一揽子总刺激力度或能达10.8万亿,比2019年增加5万亿左右
财政政策三支箭中,特别国债1万亿低于预期,略超预期的是地方专项债3.75万亿。
此外,增值税新增下调、减税降费力度略超预期——继续下调增值税税率,新增减税降费约5000亿,全年为企业新增减负超过2.5万亿(2019年目标2万亿)。
看点四:货币政策推动利率持续下行,给市场吃下定心丸
由于央行5月MLF操作缩量未调整利率,且LPR利率也未动,市场对后续货币政策力度有所担忧。
但政府工作报告中明确,将持续推动利率下行(“创新直达实体经济的货币政策工具,务必推动企业便利获得贷款,推动利率持续下行”),给市场吃了一颗定心丸。
看点五:产业政策更明确,结构更加明确倾向新基建
从投资方向上,市场此前在新基建和老基建之间徘徊。从本次的表述来看,“两新一重”的定位明确了新老基建共同发力的基调。
具体看,在报告中首次提出“两新一重”,即加强新型基础设施建设,发展新一代信息网络,拓展5G应用,建设充电桩,推广新能源汽车,激发新消费需求、助力产业升级;加强新型城镇化建设,大力提升县城公共设施和服务能力,以适应农民日益增化建设,大力提升县城公共设施和服务能力,以适应农民日益增支持加装电梯,发展用餐、保洁等多样社区服务;加强交通、水利等重大工程建设。
看点六:房地产政策小幅超预期
相对417政治局会议对房地产表述增加“因城施策”,地方层面松动空间增加,在相对较低的利率环境下,房地产市场是值得关注的边际变化的领域。
看点七:中美经贸协议落实写入报告,打消市场分歧
中美经贸协议是否会重谈,也是市场此前的一个分歧点。报告明确了“共同落实中美第一阶段经贸协议”。因此我们推断,在不触及中方底线的情况下,中方还是将竭力维护协议的落实,发挥经贸在中美关系中的压舱石的作用。
看点八:政策的“活口”是市场忽视的一个可能的超预期的来源
报告中明确“出台的政策既保持力度又考虑可持续性,根据形势变化还可完善”,赤字率的表述也近年来首次以“以上”作为修饰,暗含了政策的灵活性。
因此,后续我们可能将会看到政策的密集落地,以为政策评估提供现实样本,而在7月份将要召开的政治局会议上,有可能再次进行再调整,届时或是一个较好的经济动能和政策动能的共振期。
02
扩内需、稳就业趋势下
哪些行业迎来机会?
【国泰君安房地产团队】
相比于2019年政府报告,本次将区域经济和房地产市场描述并入扩大内需和经济发展方式转变当中,房地产从经济早周期向经济中周期过渡特征明显。
对房地产行业来说,投资和内需的属性完全不同。若以投资拉动经济,则房地产更体现为金融属性,从早周期影响宏观经济,居民就业改善和收入提升在房地产复苏之后才出现。若以内需为拉动,依赖于居民购买力领先于房地产市场而提升,则更多的体现为消费品,对经济的影响也是顺应周期复苏。
我们认为,自上而下的态度转变,是房地产市场的最大变化。
【国泰君安商贸零售团队】
2020年虽未设经济增速目标,但对于扩大投资,促消费仍然重点强调,CPI目标3.5%,全年支持电商、线上线下融合,拓展农村消费。
三条主线:
1、(维持)短期冲击不改化妆品、零食、教育行业长期成长,线上能力突出企业率先反弹。疫情短期冲击,美妆、零食、教育行业长期需求红利持续,供应链、线上能力突出、核心团队强的企业有望率先反弹。
2、(维持)共战疫情超市当先,生鲜供应链出色的头部超市表现更佳。个疫情期间超市受影响最小,生鲜、到家能力强的头部企业逆势大幅增长,龙头竞争力不断提升。
3、(维持)疫情影响逐渐减弱,可选消费稳步恢复,线下头部企业开启逆势扩张,龙头优势正愈发显现。
【国泰君安社会服务团队】
会议明确支持居民消费:
1)推动消费回升成为当务之急,支持餐饮、商场、文化、旅游、家政等生活服务业恢复发展,推动线上线下融合。
2)支持电商、快递进农村,拓展农村消费。
相关具体支持政策包括:
# 旅游及消费服务业具体政策:
1)加快海南自由贸易港建设;
2)加强公共文化服务。
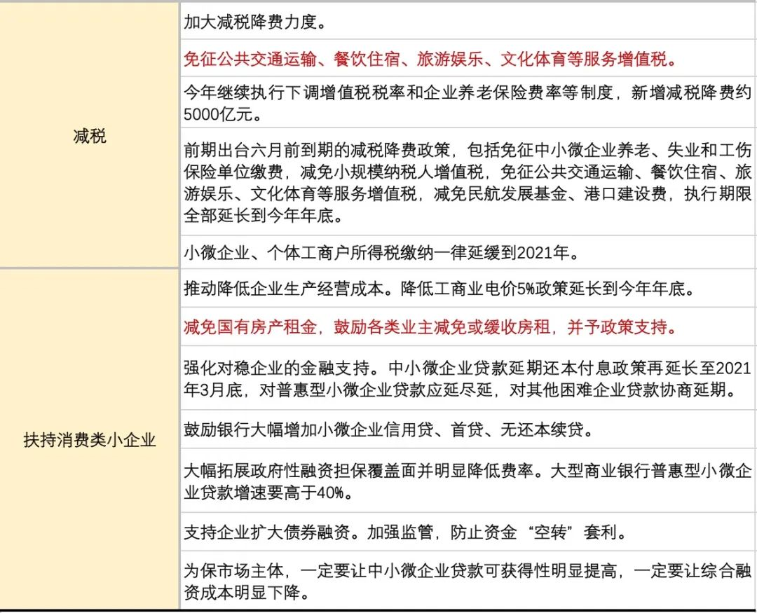
# 相关税收及金融支持政策:
1)免征公共交通运输、餐饮住宿、旅游娱乐、文化体育等服务增值税;
2)减免国有房产租金,鼓励各类业主减免或缓收房租,并予政策支持。
▼ 政府报告中涉及
消费、旅游的支持性政策


数据来源:人民日报、国泰君安证券研究
【国泰君安建筑团队】
会议明确专项债/赤字及交通水利等重大工程建设,二季度基建增速将迎来四个季度以上回升。
1)定调“积极的财政政策要更加积极有为”,明确2020年赤字规模比2019年增加1万亿即为3.76万亿;2020年将发行1万亿抗疫特别国债;新增地方专项债3.75万亿(2019年2.15万亿),首批1.29万亿已发完/第二批1万亿在发/节奏更快且投向基建比例与资本金比例更高;
2)明确“加强交通、水利等重大工程建设,增加国家铁路建设资本金1000亿元”。
【国泰君安纺织服装团队】
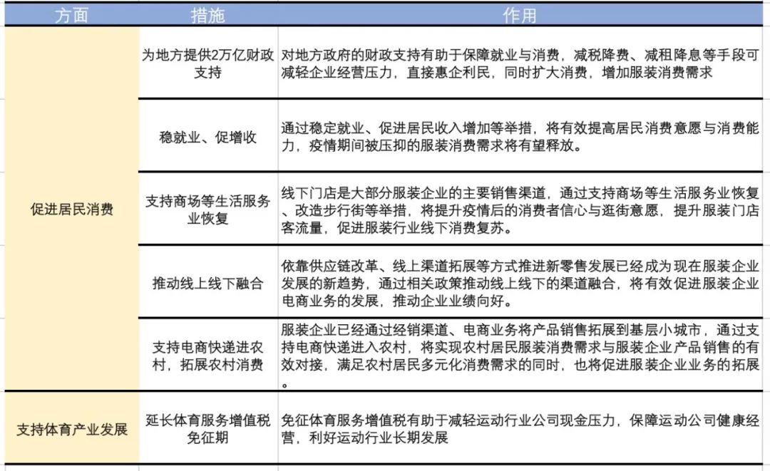
在本次政府报告提到的未来发展目标中,促进消费成为一大重点内容。
1)为地方提供2万亿元财政支持,扩大消费与投资;
2)通过稳就业促增收保民生,提高居民消费意愿和能力;
3)支持商城等生活服务业恢复发展,推动线上线下融合;
4)支持电商、快递进农村,拓展农村消费。
报告在消费政策上多措并举,有助于刺激服装消费,推动服装行业回暖。
▼ 报告提出多项消费刺激措施

数据来源:中国政府网,国泰君安证券研究
另一方面,报告对体育行业也提供政策支持,报告指出,将文化体育等服务增值税免征期延长至2020年底,这一举措将进一步催化体育产业,利好行业未来发展。
▼ 本周各地继续加大消费支持力度

数据来源:网易新闻,新浪财经,澎湃新闻,国泰君安证券研究
03
历年会后行情复盘
市场有望先抑后扬
对于市场上普遍认为“会议开始后市场有望被提振”一说,国泰君安策略团队根据统计测算后认为,从最近十五年的市场表现来看,会议开始后市场并没有呈现出明显的单边规律。
2005年-2019年——会议开始后1个月Wind全A指数平均上涨2.68%,上涨概率为53%;会议开始后1个季度平均上涨8.27%,上涨概率为40%。
▼ 2005-2019年会议后A股表现
未有明显单边规律

数据来源:Wind,国泰君安证券研究
为进一步揭示规律,策略团队将流动性、经济增长、通货膨胀三个变量滤波处理,据此将经济周期划分为复苏、扩张前、扩张后、滞胀、衰退前、衰退后6个阶段。
比较后可以发现,当会议召开——处于复苏期、扩张前期时,会议后表现较好;处于衰退后期时,会议后表现较差。
结合当下经济周期情况,当前处于流动性上升、增长从下降进入上升期、通胀下降,处于从衰退后向复苏期过度阶段。如果按照这个规律,随着经济复苏,会议后市场有望先抑后扬。
以上内容节选自国泰君安证券已经发布的研究报告《宏观:对市场预期的修正与重建》、《社服:政工报告关注消费服务恢复》、《建筑:明确专项债等利好基建,装配式钢结构中报跟中长期最好》、《策略:先抑后扬,进入震荡期》、《纺服:多举措刺激消费,继续看好服装拐点》、《商贸零售:消费重线上,电商再下沉》、《财政刺激一揽子总力度或达10.8万亿,货币政策加杠杆、增信贷超预期 —2020年政府报告快评 》、《从经济早周期向中周期过渡 ——对政府报告的点评》及公开信息,具体分析内容(包括风险提示等)请详见完整版报告。若因对报告的摘编产生歧义,应以完整版报告内容为准。
《证券期货投资者适当性管理办法》于2017年7月1日起正式实施,本图文消息仅面向证券客户中的专业投资者,请勿对本图文消息进行任何形式的转发。因本资料暂时无法设置访问限制,若您并非专业投资者,为保证服务质量、控制投资风险,还请取消关注,请勿接收或使用本文中的任何信息。我们对由此给您造成的不便表示诚挚歉意 ,非常感谢您的理解与配合!
免责声明:本文版权归原作者所有,内容仅代表作者个人观点,与广发基金管理有限公司无关。其原创性以及文中陈述文字和内容未经本公司证实,对本文以及其中全部或者部分内容、文字的真实性、完整性、及时性本公司不作任何保证或承诺,请读者仅作参考,并请自行核实相关内容。基金有风险,投资需谨慎。
相关阅读


